企業情報シート
ダウンロードはこちらから →  企業情報シート(XLSX 81.1KB) 
こちらの必要事項をご記入のうえ、Excelファイルのまま電子メールにてご提出ください。
提出期限
令和7年1月22日(水) 13:00
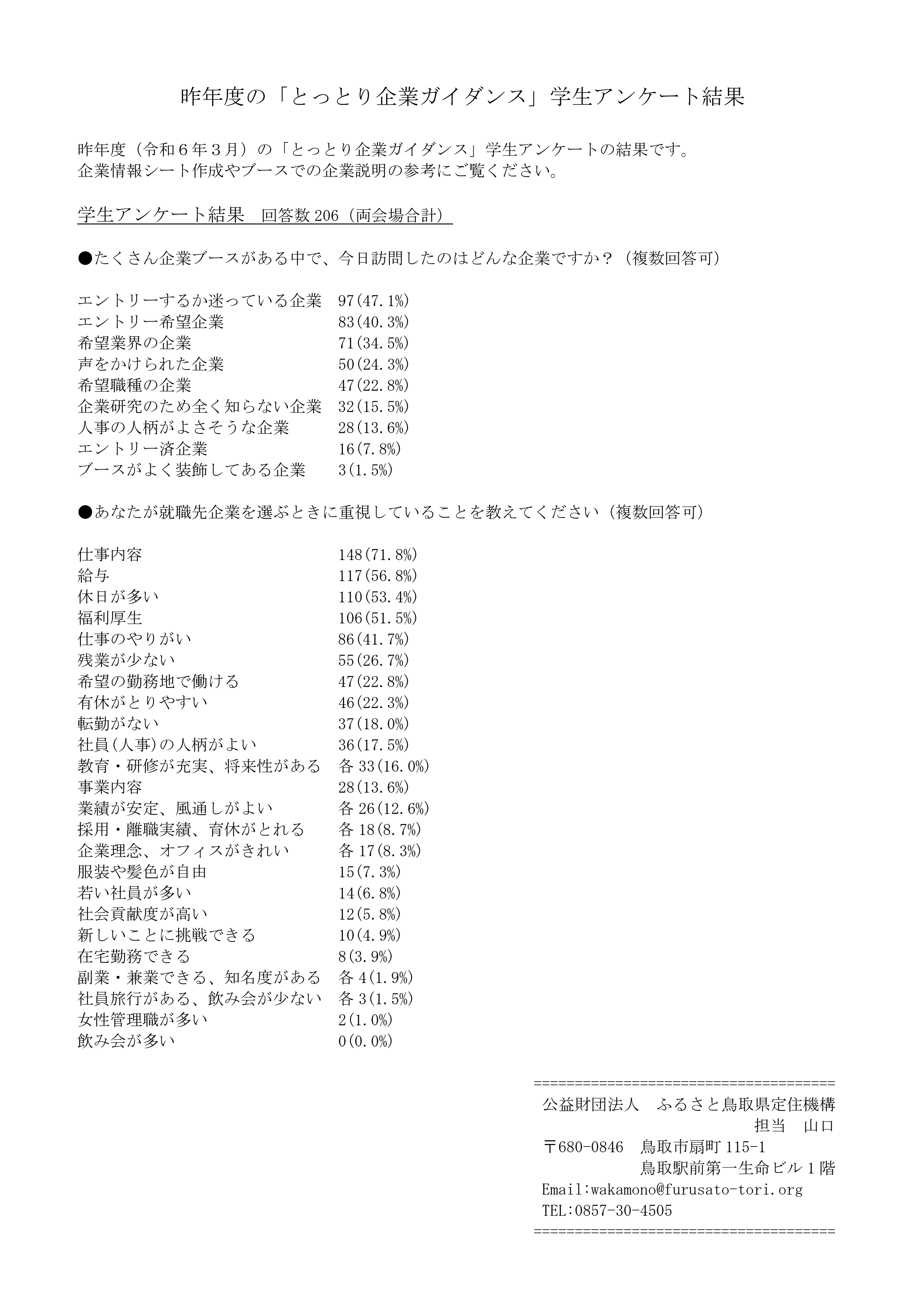
企業情報シート作成やブースでの企業説明の参考にご覧ください
掲載見本(記載例)→DLはこちら (PDF 274KB)
_01.png)
昨年度の学生アンケート結果 →DLはこちら (PDF 71.2KB)

申込・問合先
公益財団法人ふるさと鳥取県定住機構 
電 話:0857-30-4505
mail:wakamono@furusato-tori.org
  
